重磅消息!3月11日下午4點,中國人事考試網發布了《人力資源社會保障部關于降低或取消部分準入類職業資格考試工作年限要求有關事項的通知》,通知中提到降低或取消《國家職業資格目錄(2021年版)》中13項準入類職業資格考試工作年限要求。
這其中包括建造師(一級)、造價工程師、監理工程師、注冊安全工程師(中級),詳細內容咱們往下看:
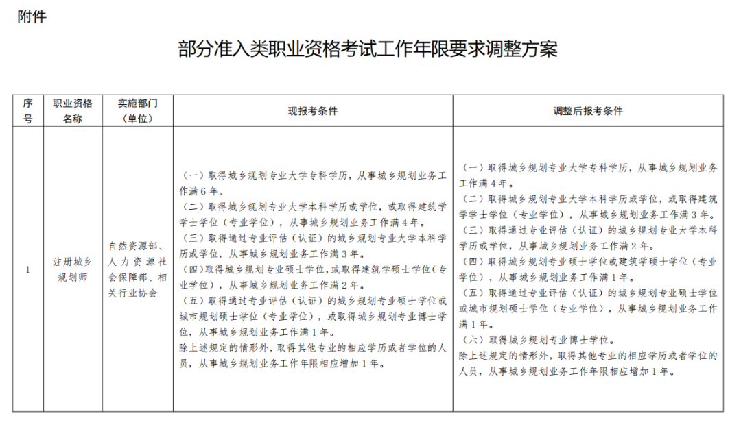
附原文:

資源社會保障部關于降低或取消部分準入類職業資格考試工作年限要求有關事項的通知
各省、自治區、直轄市人民政府,國務院各部委、各直屬機構:
根據國務院推進簡政放權、放管結合、優化服務的改革部署,為貫徹落實《政府工作報告》要求,進一步推動降低就業創業門檻,經國務院同意,降低或取消《國家職業資格目錄(2021年版)》中13項準入類職業資格考試工作年限要求。現就有關事項通知如下。
一、《部分準入類職業資格考試工作年限要求調整方案》(見附件)自2022年起實施。除調整考試工作年限要求外,13項準入類職業資格的其他考試報名條件不變。
二、各有關部門要按照本通知要求,抓緊修訂相關部門規章,及時調整考試辦法,做好政策宣傳和輿論引導,讓廣大專業技術人員充分了解政策,確保政策落地落實。
三、各地區、各有關部門要積極推行考試報名證明事項告知承諾制,依托全國一體化政務服務平臺、國家數據共享交換平臺,通過政府部門內部核查等方式對報考人員填報的信息進行核驗,壓減報考人員需提交的書面材料,進一步優化考試報名服務,減輕專業技術人員負擔。
四、考試工作年限要求調整后,專業技術人員取得的職業資格可繼續按照有關規定與相應系列和層級的職稱對應,并可作為申報高一級職稱的條件。
五、各地區、各有關部門要加強職業資格領域事前事中事后全鏈條全領域監管,嚴格制定考試大綱,認真履行命審題職責,在考試中加強對實際工作能力的考察力度,嚴厲打擊考試違紀行為,強化對取得職業資格人員的專業能力評估和繼續教育,確保政策落地后職業資格水平不降低。
附件:部分準入類職業資格考試工作年限要求調整方案
人力資源社會保障部
2022年2月21日








